结合自己对workerman框架的学习与使用。在使用的过程中,深刻地感受到这个框架会对php程序员技术栈产生多大的影响。比如socket网络编程、多进程处理以及多进程间的通信等等知识点。这些基本上大多数phper是很少去接触和理解。但碍于网络上关于workerman框架的博客文章,都仅限于框架本身能做什么的场景介绍;很少有深入地去讲解框架本身的”来龙去脉”。因此,我自己根据我对workerman框架源码的阅读,对如何编写workerman框架所需要的相关的知识点做了记录和整理,形成<深入理解Workerman>这个主题的一系列文章。希望借此跟广大phper分享我自己的学习心得。
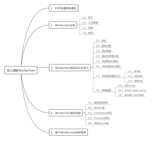
1、阅读安排
传统的php是如何处理网络请求
workerman框架介绍
workerman相关知识点介绍
workerman源码分析
基于workerman自研的框架
2、思维导图
点击查看更多内容
3人点赞
评论
共同学习,写下你的评论
评论加载中...
作者其他优质文章
正在加载中
感谢您的支持,我会继续努力的~
扫码打赏,你说多少就多少
赞赏金额会直接到老师账户
支付方式
打开微信扫一扫,即可进行扫码打赏哦
